作者:一线报道组 时间:2021-08-24 浏览量:18612
江铃重汽股权转让一事,终于尘埃落定。
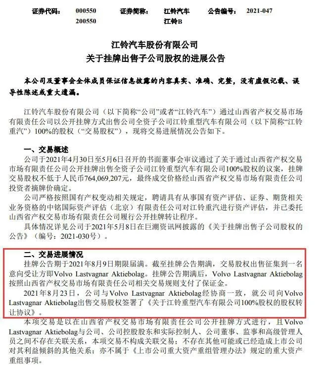
2021年8月23日,江铃汽车与Volvo Lastvagnar Aktiebolag经协商一致,就公司向Volvo Lastvagnar Aktiebolag出售交易股权签署了《关于江铃重型汽车有限公司100%股权的股权转让协议》。

为了进一步聚焦“成为轻型商用车行业的领导者和福特高性价比产品的提供者”的战略愿景,江铃汽车不断调整战略步伐。
今年5月7日,江铃汽车发布公告称,江铃汽车董事会批准以不低于7.64亿元人民币的价格,通过山西省产权交易市场公开挂牌的方式出售全资子公司江铃重型汽车有限公司(下称江铃重汽)100%的股权,挂牌在8月9日已经到期。

根据协议,此次出售的是江铃重汽全部股权和资产负债,包括其全部土地产权、生产设备、设施和生产资质等。
这对于江铃汽车、沃尔沃卡车以及江铃重汽而言,各取所需,均是受益方。
涉足重卡8年选择退出
众所周知,在过去几年,在轻型商用车领域,江铃汽车无论销量、品牌实力还是销售利润率,都是行业内首屈一指的企业,唯独在重型商用车领域始终是空白。
2012年,江铃汽车以2.7亿元的价格收购太原长安重型汽车有限公司,次年1月,太原长安重汽更名为江铃重汽,江铃汽车宣布正式进军重卡市场。当时,江铃汽车表示进入重卡市场是意图实现商用车行业全覆盖。
为了重卡业务的发展,江铃汽车在投入上不惜重手笔。

在产品方面,江铃汽车与土耳其的福特奥托桑合作,导入了福特重卡发动机、驾驶室以及整车项目,根据福特与江铃制定的投资计划,整个项目预计投资34.15亿,江铃重卡从底盘、驾驶室到发动机都是国际领先的技术水平。
在品牌营销方面,在2017年上海车展上,江铃重汽发布首款重卡产品,还将宣布江铃重卡将与迪士尼漫威大英雄钢铁侠进行营销合作,让钢铁侠这个家喻户晓的英雄人物形象和江铃首款牵引车。
然而,这一些系列的布局举措实施之后,江铃重汽并没有取得市场的预期。
2020年1-9月份,江铃重汽销量为1347辆,虽比2019年大幅增长,仍可谓杯水车薪。财报显示,2019年~2020年,江铃重汽累计亏损超过6亿元,总负债达到12.69亿元。
究其原因,在产品方面,江铃重卡从出生就牢牢绑定江铃动力,并且很长一段时间仅有窄体车型销售,产品种类单一,再加上对市场需求判断出现偏差,反而使得江铃重汽的开局并不顺利。

此外,由于对江铃重汽的品牌、产品期望过高,在制定渠道策略、价格策略、营销策略等等方面就会出现偏差,因此,江铃重汽的渠道推进较为艰难,市场也不认可江铃重卡的产品价格,用户对于江铃重卡的期待度也并不高。
卸掉包袱让战略更聚焦
对于江铃汽车来说,剥离重卡业务,是在新战略下做出的决策。
2019年7月,江铃汽车正式确立了“成为轻型商用车行业领导者和福特高性价比产品提供者”的全新战略愿景。出售江铃重汽,正是这一全新战略愿景下做出的决策。
公告中也提到,本次交易符合江铃汽车“成为轻型商用车行业的领导者和福特高性价比产品的提供者”的战略愿景,此次挂牌出售江铃重汽100%的股权是达成战略愿景的举措之一。
江铃汽车股份有限公司第一执行副总裁金文辉在媒体沟通会上坦诚地表示:“江铃重汽确实每年几个亿的亏损,转让给沃尔沃卡车后,对江铃汽车来说的确可以减亏。但对江铃汽车来说,我们不是单纯为了减亏,不是为了获得一次性现金,因为在重型汽车领域,我们认为我们对重型汽车的客户了解不够,运营不佳。所以我们寻找机会,找到好的运营者来经营,这也是对江铃重汽员工、对太原政府给予的支持与帮助的回报。我们自己不会做,但我们要找到靠谱的公司来做,我们也期待沃尔沃卡车能在山西和中国做得更好。”

江铃汽车以负责任的态度,为江铃重汽找到沃尔沃卡车这样的好“买家”,也让江铃重汽迎来全面新生。工厂不仅将采用沃尔沃卡车全球生产体系,依照沃尔沃卡车的高标准运营,同时沃尔沃卡车中央采购和技术开发部门将为太原本地的团队配备强大的供应链管理和研发能力支持。
“完成股权转让后,公司在重卡业务上的持续亏损将不复存在,7.8亿资产变现也会让江铃的现金流更宽裕,能够对轻型商用车和乘用车业务的发展形成更有力的支撑。”江铃汽车表示,当然重汽转让后我们的现金会更宽裕,对轻型商用车和乘用车发展将有更多的资源聚焦。
江铃汽车虽然全面退出重卡市场,但在轻卡、皮卡、轻客等方面,都在寻求新的发展机会。剥离重卡业务后,卸下重担的江铃汽车,通过不断推出新品,也会给市场和消费者带来新期待!
相关阅读
热点排行
汽车大观
扫一扫,关注我们